当前位置: 首页 > 新闻资讯 新闻资讯

园区在线:如何快速确定园区的产业发展方向

发布时间:2020-08-26 08:38   点击量:5059次

做规划的都知道,一份成熟的报告,要经过数轮访谈、调研、分析、讨论、汇报.....这一通下来少说也要一个月时间,要是遇到个时间紧的项目,是不是就没办法了呢?


有什么套路,能够快速确定园区的产业发展方向呢?



正文:



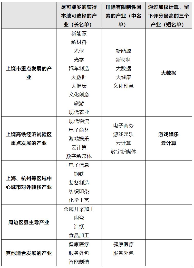
本文所讲的产业规划思路是分三步走,先找出可选的长名单,再结合限制性条件甄选出可供选择的中名单,最后通过产业发展前景的评估,得到短名单。


第一步是根据区域发展情况,尽可能多的获得当地可选择的产业。


产业长名单的来源比较广泛,通常包括但不局限于以下几类:


1、地方主导产业;
2、地方政府建议园区发展的产业;、
3、国家明确发文鼓励发展的产业;
4、现有产业基础上可升级的优势产业;
5、能够与当地资源嫁接的产业;
6、周边行政级别较低的城市/县/镇的优势产业;
7、区域中心城市可能对外转移的产业。


广纳适宜发展本地选择发展的产业,得出园区可发展的产业长名单池。






第二步,根据产业所处发展阶段、区域发展情况、地方政府当下诉求等筛选标准,排除发展可能性较小的产业。


1、排除产业发展阶段已属于成熟期后期或衰退期的行业;
2、排除对区域发展产生负面影响的行业(亩均产值低、高污染等);
3、排除与周边同质化严重的产业;
4、排除当地政策限制的产业;
5、排除产业发展用地需求与园区不符的产业;
6、排除发展前景不明的产业;
7、排除行业壁垒较高的产业(北斗、航空等),如有足够背景资源可以无视;
8、排除政策、法律风险较高的产业。


结合以上但不局限于以上筛选标准对产业长名单进行快速评估,排除不符合标准的产业,从而确定园区可发展产业的中名单。






第三步,建立产业评估体系,从产业价值链(Value-chain)、能力(Competence)、机会(Chance)、合作(Cooperation)四个维度出发,对产业发展潜力和发展优势进行评价。



最后把所有指标加权排序,取得分最高的两三个产业,得到产业发展的短名单。






这里以上饶高铁经济试验区内某园区为例,依照我们的「三步分析法」,可以初步分析出适宜该园区发展的三大产业——大数据、游戏娱乐、云计算。



最后,我们再结合周边园区的产业定位(上饶高铁经济试验区已有大数据和云计算基地规划)寻求差异化发展,最终选定游戏娱乐产业为该园区主导产业。






确定产业之后,下一步还要研究产业的发展策略。这里要解决两个问题:我们聚焦该产业的哪个细分行业?具体的行动计划是什么?


一、从产业链/价值链入手,确认自己要做产业链/价值链的哪一部分


结合相关资料,绘制游戏娱乐产业链:



如果想利润最大化,并且有绝对的竞争优势,可以尝试控制整个产业链;但该园区位于三线城市,行业资源有限,而且园区的体量也不足以支撑全产业链的发展。


所以,我们仅需控制其中两个主要环节即可。


1、游戏开发运营
2、电子竞技、游戏直播、IP运营等衍生领域


二、对以上两个环节在当地的发展进行可行性分析,综合评价该产业在园区发展的优势与不足;并针对要聚焦的细分行业、价值链环节发展特点、成功要素,提出相应的发展策略。


以游戏开发运营领域为例:



最后通过访谈行业专家,修正自己对产业理解的不足之处,就该产业发展方向,行业潜力及发展对策等,征求专家的意见;并对当地领导进行回访,对该产业在当地发展的可行性进行验证,得到更为精确的产业发展策略。




免责声明:我们尊重原创,也注重分享;

文章内容仅代表作者个人观点,不代表本网站立场;

本网站所载文章、数据仅供参考,交流之目的。

文章来源自:园区在线,如需转载,请联系原公众号。


运营商:安庆百科实业有限公司 招商电话:龙韬 18055660090 邮箱:aqbksy@163.com
电话:0556-5323113 传真:0556-5323811
地址:安徽省安庆市开发区同安路239号 邮编:246005
Copyright © 2018 安庆百科实业有限公司 All rights reserved. 皖ICP备17023864号-2 皖公网安备 34080302000276号 技术支持 安庆热线